發布時間:2020-02-16 發布者:本站
“喂,你能聽到我嗎?我們開始上課。”“你明白嗎?不懂的同學打1”……李欣是河南省一所中學的英語老師。由於新冠肺炎肺炎疫情的影響,直播課是她2020年必須快速學習的新技能。為了讓屏幕對麵的學生更專注,她告訴記者,她的聲音、語調和肢體動作一定比平時更用力,下課後她很累。
誰也想象不到,2020年春天,屏幕會變成黑板,老師會變成主播,這是全國師生必須適應的變化。
youyushouxinguanfeiyanfeiyanyiqingyingxiang,gediluxuanxiazantingjiankaishishangke。weilebudanwuxueshengxuexi,kaizhanwangluojiaoxueshidaduoshuxuexiaohepeixunjigouzaifeichangshiqideyingduifangan。
學(xue)生(sheng)在(zai)家(jia)接(jie)受(shou)如(ru)此(ci)大(da)規(gui)模(mo)的(de)在(zai)線(xian)學(xue)習(xi)是(shi)前(qian)所(suo)未(wei)有(you)的(de)。一(yi)時(shi)間(jian),上(shang)億(yi)師(shi)生(sheng)蜂(feng)擁(yong)上(shang)網(wang),形(xing)成(cheng)壯(zhuang)觀(guan)的(de)洪(hong)峰(feng)。不(bu)同(tong)機(ji)構(gou)和(he)學(xue)校(xiao)推(tui)出(chu)了(le)各(ge)種(zhong)網(wang)上(shang)直(zhi)播(bo)和(he)錄(lu)音(yin)課(ke),眼(yan)花(hua)繚(liao)亂(luan),#互聯網課太難#等話題頻頻衝向微博熱搜。
與其他受疫情影響的行業不同,目前的形勢為網絡教育凸顯其價值提供了難得的機遇。
各大機構紛紛開始招聘,甚至在疫情期間誕生了“共享教師”。
對於發展20年後難以盈利,剛剛經曆寒冬洗禮的網絡教育行業來說,這是否意味著“拐點”突然到來?
疫情之下:
學校開學計劃被打亂,老師和學生在家上課
為(wei)了(le)給(gei)學(xue)生(sheng)創(chuang)造(zao)更(geng)好(hao)的(de)網(wang)絡(luo)課(ke)堂(tang)體(ti)驗(yan),老(lao)師(shi)們(men)幾(ji)乎(hu)想(xiang)盡(jin)辦(ban)法(fa)在(zai)淋(lin)浴(yu)房(fang)做(zuo)直(zhi)播(bo),用(yong)玻(bo)璃(li)門(men)當(dang)黑(hei)板(ban),用(yong)拖(tuo)把(ba)當(dang)指(zhi)針(zhen)。但(dan)是(shi)對(dui)於(yu)一(yi)些(xie)一(yi)開(kai)學(xue)網(wang)速(su)就(jiu)不(bu)好(hao)的(de)“網課學困生”,忍不住一次次吐槽,新浪微博上的話題#網課太欺負人#閱讀量高達4.2億。連網上的班級平台都難逃“厄運”,“釘子戶”被全國小學生打得很慘。為此,釘釘最近在網上做了一個緊急視頻求饒。
新(xin)冠(guan)肺(fei)炎(yan)爆(bao)發(fa)肺(fei)炎(yan)恰(qia)逢(feng)寒(han)假(jia),各(ge)種(zhong)線(xian)下(xia)培(pei)訓(xun)班(ban)首(shou)當(dang)其(qi)衝(chong)。寒(han)暑(shu)假(jia)一(yi)直(zhi)是(shi)他(ta)們(men)招(zhao)生(sheng)的(de)旺(wang)季(ji),但(dan)疫(yi)情(qing)卻(que)發(fa)生(sheng)了(le)戲(xi)劇(ju)性(xing)的(de)變(bian)化(hua)。根(gen)據(ju)藍(lan)象(xiang)資(zi)本(ben)的(de)數(shu)據(ju),目(mu)前(qian)至(zhi)少(shao)有(you)60%的教育培訓是線下的,大量創業公司最多隻有6個月的現金流,可能經不起這波“退費潮”。如何快速將線下教學轉化為線上教學,已經成為大多數創業者麵對不確定疫情的首選。
隨著培訓機構寒假停課,世界各地的學校都宣布推遲開課。據《國家商報》記者統計,許多教育部門已經宣布,2020年春季的開始時間不應早於2月底。這一決定幾乎是前所未有的,為了保證學生“停課,繼續學習”,幾乎所有的學校都開始尋求網絡教學解決方案,試圖通過網絡工具最大限度地複製本地教學。
因此,幾乎一夜之間,傳統的線下教育就要完成線上遷移。

部分省市推遲開學時間
與學校和線下培訓機構急於在線尋求解決方案相對應,現有在線教育相關企業迎來了一個高光時刻——負fu責ze機ji構gou集ji體ti推tui出chu免mian費fei課ke程cheng,一yi些xie互hu聯lian網wang平ping台tai宣xuan布bu開kai放fang合he作zuo,幫bang助zhu學xue校xiao和he機ji構gou建jian設she空kong中zhong教jiao室shi。這zhe些xie動dong作zuo很hen快kuai就jiu把ba相xiang關guan企qi業ye推tui到dao了le流liu量liang的de巔dian峰feng。

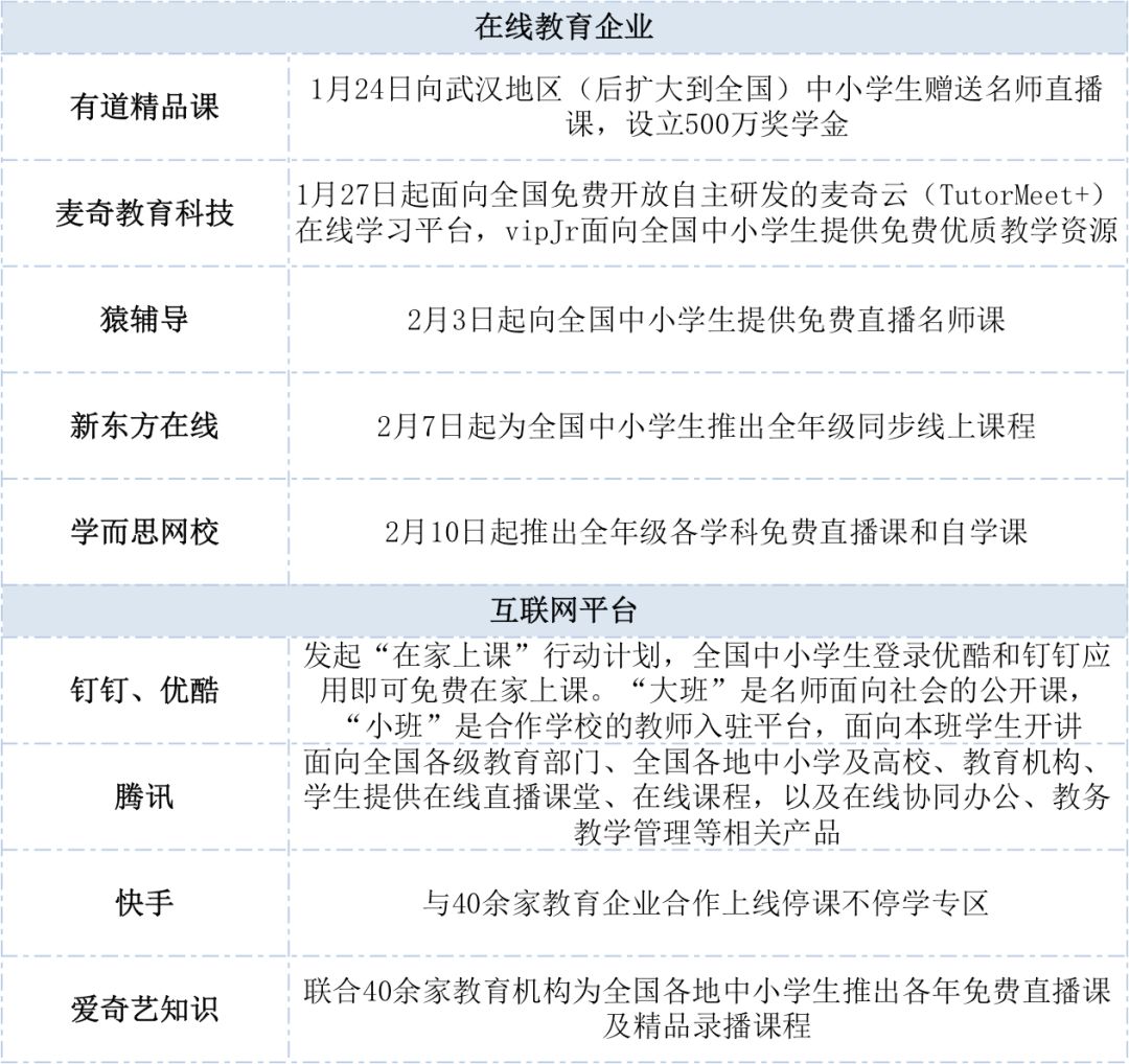
疫情期間在線教育相關企業推出的服務
據《學習與思考》和《猿類谘詢》等平台發布的數據,單日在線流量超過500萬人。還說有1200萬學生和2萬多所學校參加了“家庭班計劃”。
平安集團旗下子公司iTutorGroup的創始人、董事長兼首席執行官楊告訴記者,春節期間,其在線教育品牌vipJr在幼兒中的使用量同比增長215%,在線英語教育品牌TutorABC在成人中的使用量同比增長85%。為此,公司甚至開始了網上招聘。
緊急招聘
巨大的市場需求催生了“共享教師”
疫情之下,很多行業都受到了不同程度的負麵影響,出現了按需分配、靈活機動、查漏補缺的“共享員工”,備受好評。隨著巨大的市場需求和巨大的流量,網絡教育機構紛紛推出招聘計劃,甚至催生了“共享教師”。
麥琪教育科技向國家商報記者介紹,“目前正在向線下服務業開放招聘。主要開放崗位有課程顧問、助教等。崗位必須有一定的學曆,主要是為學生提供上課提醒、課後回訪、進度跟蹤等教學輔助服務,幫助學生更好地完成在線學習。招聘麵試、培訓、入職都可以在家在線完成,不受地域和環境的影響。員工通過麵試、體檢和培訓並簽訂勞動合同後,可以選擇在家網上工作。麥琪教育科技將按照國家有關規定支付勞動報酬。
疫情結束後,員工可以申請留下或返回原公司。目前已有1700人留下了聯係方式,700人參加了網上麵試。
也就是說,這些老師可以在疫情期間兼職,然後自由選擇,這是現在共享經濟比較有特點的。據悉,McGee教育技術下一步將開放數學、語文、編程等科目教師招聘,重點幫助線下教育培訓機構解決人員安置問題。
在線兒童數學思維企業“優派一”的de創chuang始shi人ren唐tang振zhen華hua告gao訴su記ji者zhe,由you於yu疫yi情qing的de影ying響xiang,學xue習xi需xu求qiu增zeng加jia,用yong戶hu呈cheng現xian出chu快kuai速su自zi然ran增zeng長chang的de狀zhuang態tai。此ci外wai,由you於yu疫yi情qing原yuan因yin,部bu分fen教jiao師shi和he員yuan工gong因yin交jiao通tong障zhang礙ai、自我隔離等因素無法返崗,影響新生的接受度。目前,數學思維教師和課程顧問的招聘工作已經開始。
在狩獵、鉤鉤、老板直招等招聘平台上,助教、課程顧問、產(chan)品(pin)運(yun)營(ying)是(shi)目(mu)前(qian)招(zhao)聘(pin)量(liang)較(jiao)大(da)的(de)崗(gang)位(wei)。一(yi)位(wei)網(wang)絡(luo)教(jiao)育(yu)機(ji)構(gou)招(zhao)聘(pin)負(fu)責(ze)人(ren)告(gao)訴(su)記(ji)者(zhe),在(zai)疫(yi)情(qing)形(xing)勢(shi)下(xia),機(ji)構(gou)急(ji)需(xu)的(de)是(shi)教(jiao)師(shi)和(he)課(ke)程(cheng)顧(gu)問(wen)崗(gang)位(wei),以(yi)擴(kuo)大(da)生(sheng)產(chan)能(neng)力(li)。“如果企業以前運營良好,就不會有多餘的員工。隨著最近在線學習用戶的增加,招聘必須跟上,好的人才還是很稀缺的”。
據記者觀察,雖然每個網絡教育公司在組織架構和所需人才上各有側重,但對於大多數公司來說,教學研究、產品研發、技術支持、教務運營、營銷推廣等人員幾乎是必不可少的。
上shang述shu人ren士shi告gao訴su記ji者zhe,教jiao研yan和he產chan品pin是shi網wang絡luo教jiao育yu公gong司si的de核he心xin崗gang位wei,教jiao育yu是shi一yi個ge非fei常chang特te殊shu的de服fu務wu行xing業ye,課ke程cheng研yan發fa能neng力li和he教jiao師shi是shi機ji構gou的de重zhong要yao護hu城cheng河he,學xue生sheng滿man意yi度du也ye是shi網wang絡luo教jiao育yu公gong司si能neng否fou長chang期qi做zuo下xia去qu的de重zhong要yao指zhi標biao。所suo以yi助zhu教jiao/班主任等新崗位的重要性不言而喻。他們負責提醒學生上課,回答學習過程中的各種問題,對學生的心理情緒做各種關心。
此外,在采訪中,許多從業者向記者提到了在線教師培訓和儲備的重要性。“線上教學和線下教學是兩個完全不同的係統,所以線上和線下課程對老師的要求肯定是不一樣的”。時shi代dai麥mai禾he教jiao育yu創chuang始shi人ren表biao示shi,網wang絡luo課ke程cheng老lao師shi的de壓ya力li會hui更geng大da。老lao師shi和he學xue生sheng可ke以yi在zai網wang上shang教jiao室shi麵mian對dui麵mian交jiao流liu,老lao師shi很hen容rong易yi感gan受shou到dao學xue生sheng的de狀zhuang態tai和he接jie受shou程cheng度du。
但是在網絡教學中,為了讓屏幕對麵的學生更加專注,老師需要付出更多的努力,而老師的選拔、培養和磨合是一個大工程。
在線教育狀態:
基礎教育、語言教育和職業教育是世界三大亮點
在線教育並不是什麼新鮮事。20世紀90年代末,互聯網進入中國。當時黃岡中學、北京四中等名校開辦的網絡學校拉開了中國網絡教育的序幕,“互聯網+教育”模式得到認可。
2000年,隨著互聯網的迅速普及,傳統的培訓學校向網上轉移,網上教育的工具、平台和內容開始出現。
到了2012年(nian)左(zuo)右(you),隨(sui)著(zhe)移(yi)動(dong)互(hu)聯(lian)網(wang)浪(lang)潮(chao)的(de)興(xing)起(qi),在(zai)線(xian)教(jiao)育(yu)正(zheng)經(jing)曆(li)著(zhe)井(jing)噴(pen)式(shi)的(de)增(zeng)長(chang),專(zhuan)業(ye)的(de)在(zai)線(xian)教(jiao)育(yu)機(ji)構(gou)大(da)量(liang)誕(dan)生(sheng),尤(you)其(qi)是(shi)互(hu)聯(lian)網(wang)公(gong)司(si),內(nei)容(rong)形(xing)式(shi)多(duo)樣(yang)化(hua),日(ri)益(yi)垂(chui)直(zhi)細(xi)分(fen)。

據艾傳媒谘詢《2019-2020中國在線教育產業發展研究報告》顯示,2019年中國在線教育用戶規模達到2.61億,市場規模達到4041億元。預計2020年中國在線教育用戶規模將達到3.09億。市場規模將達到4538億元,同比增長15.5%;騰訊《00後研究報告》顯示,88.7%的00後學生參加過學科輔導班,在線輔導班平均費用為782元。

目前有很多網絡教育玩家——不同類型、不同領域的創業者,如學前教育、K12教育(學前教育到高中教育的簡稱,現在廣泛用來指基礎教育)、職業教育、素質教育等紛紛湧入。
記者了解到,網上K12教育、網上語言教育、網上職業教育都在熱門子軌之列,吸納黃金的能力在前列。
隨著升學競爭的長期存在,K12課外輔導已經成為不可動搖的需要。多鯨資本數據顯示,截至2018年,國內K12學生人數超過1.74億,相應的K12課外輔導市場超過4000億元。傳統教育機構、互聯網巨頭、互聯網團隊等不同背景的創業者紛紛湧入,以英語、數學為主。其中優質項目吸金能力強,紅杉中國、GGV、IDG等一線資本均完成布局。過去一年,在線k12企業融資金額最高的是“一對一”E輪融資,融資金額3.5億美元;其次是“小盒子科技”1.5億美元的D輪融資。

語言學習是在線教育的另一個黃金軌道。根據中國投資谘詢行業研究中心的預測,到2020年,中國在線語言教育市場將達到590億元,增長率約為20%。其中詞典工具app網易發展時間較長,如一本詞典,一百個單詞,積累了龐大的用戶群;課程學習型企業先後跑出了51talk、流暢等上市公司。其中,少兒英語值得關注,具有素質教育和應試教育的雙重屬性,使得這類企業備受資本青睞。VIPKID、達達英語等龍頭企業多次獲得知名機構的大規模融資。

chuleyishangliangtiaohuangjinsaidao,suizhexinshiqizhuanyejinengdetigaohezhuanyerenyuanzhongshenxuexixuqiudezengjia,yijizhiyejiaoyuyouhuizhengcedepinfanchutai,wangluozhiyejiaoyudefazhanyejinrulekuaichedao。tengxunxiangguanbaogaoshujuxianshi,2019年,職業教育市場規模超過2688.5億元,在線職業教育市場規模達到393.3億元。未來在線職業教育將保持20%左右的增長速度並持續增長,尤其是資格培訓和普及知識付費項目受到資本青睞,融資輪次多集中在前期。

與其他受疫情影響的行業不同,目前的形勢為在線教育提供了凸顯其價值的機會。翟強輝創辦的“聖友網”zhuyaotigongzaixianshishihudongjiaoxuejiejuefangan。jutashuo,suiranhudongbanhexiaobanzaizaixianjiaoyujigouzhongbiandegengjiapubian,dantamenzaiguojiajiaoyujigouzhongdebilirengranhendi。“學xue生sheng隻zhi能neng在zai停ting止zhi學xue習xi時shi接jie受shou在zai線xian課ke程cheng。不bu急ji不bu躁zao,想xiang不bu清qing楚chu的de培pei訓xun機ji構gou,被bei迫po快kuai速su行xing動dong,搭da建jian在zai線xian係xi統tong,然ran後hou長chang期qi轉zhuan化hua在zai線xian能neng力li,提ti高gao長chang期qi效xiao率lv。此ci外wai,大da量liang用yong戶hu使shi用yong頻pin率lv高gao,對dui質zhi量liang和he技ji術shu架jia構gou的de反fan饋kui可ke以yi促cu進jin行xing業ye標biao準zhun的de提ti高gao,促cu進jin行xing業ye的de發fa展zhan。”
“原本相對穩定的線下場景在中短期內受到了班級淘汰、人力、房租等多重衝擊。去年深陷投放和估值困境的網絡教育的重要性,在疫情的放大鏡下,得到了市場、學校、機構和用戶的深刻認同。”Zero2IPO Ventures執行董事言和告訴記者,“zheciyiqingdeteshuxingzaihanjiaqijianbaofa,xianshangjiaoyudezhongyaoxingdedaojiaqiang,xianxiachunjibanzaiwangshangfabu。zheyicidailaidejihuizhuyaoshigeiyouzhidezaixianjigou。yonghuyongjiaotoupiao,hengliangbiaozhunshishijian,bushijinqian。”
“在zai線xian教jiao育yu是shi教jiao育yu的de重zhong要yao組zu成cheng部bu分fen。我wo曾zeng經jing預yu言yan過guo,三san年nian之zhi內nei,線xian上shang教jiao育yu將jiang取qu代dai線xian下xia教jiao育yu,成cheng為wei課ke外wai培pei訓xun的de主zhu流liu。這zhe場chang疫yi情qing無wu疑yi會hui推tui動dong這zhe一yi轉zhuan折zhe點dian的de早zao日ri到dao來lai。”楊判斷,“我們之前接觸過很多線下機構,他們都願意做線上業務。網絡教育對於企業的運營複雜性、成本結構、優質師資選擇等方麵有很多優勢。這場疫情將加速教學和培訓機構的轉型。”
行業問題難以避免:
不賺錢是核心,上市公司也是賠錢掙錢
那麼,國內的在線教育企業準備好站在風口浪尖了嗎?事情似乎不太樂觀。
近jin年nian來lai,雖sui然ran網wang絡luo教jiao育yu蓬peng勃bo發fa展zhan,但dan不bu同tong背bei景jing的de企qi業ye家jia紛fen紛fen湧yong入ru網wang絡luo教jiao育yu行xing業ye,資zi本ben市shi場chang不bu斷duan給gei予yu支zhi持chi,用yong戶hu接jie受shou度du逐zhu年nian上shang升sheng,網wang絡luo教jiao育yu企qi業ye並bing不bu景jing氣qi。麵mian對dui2019年的生存考驗,大部分企業都失敗了,業務可持續性頻頻受到質疑,從上市公司的財務報告可以看出這一點。
記者注意到,目前成功上市的網絡教育公司有10多家,大部分集中在美國股市。根據已公布的2019年第三季度財報顯示,流利談話、51Talk、尚德、新東方在線等知名公司均出現不同程度的虧損。

51Talk上市三年多,虧損深陷。根據其去年12月發布的2019年第三季度財務報告,報告期淨虧損530萬元,2019年前三季度虧損已超過1億元。
“流暢”表示2019年第三季度調整後淨虧損2.097億元;尚德2019年第三季度淨虧損1.298億元,過去5年尚德虧損超過26億元。
今年1月,新東方在線也公布了截至2019年11月30日的中期業績報告,調整後淨虧損5625萬元,也是新東方在線連續第二個季度虧損。
對於未上市的獨角獸來說,光環正在消退。2019年,部分網絡教育龍頭企業暴露出大規模裁員、估值大幅下降、融資欺詐等醜聞。究其原因,獲取客戶的高成本和高運營成本已經成為製約網絡教育企業克服生存困境的關鍵因素。
問題1:用戶接受度和交互性需要進一步提高
根據《2019中國創業教育輔導市場消費力報告》的數據,在目前的創業教育輔導市場中,
線下教育仍然占據主流,超過80%的家長首先選擇線下課程,而且隻選擇線下課程,53%的家長接受孩子線上線下相結合的課程。
在接受網絡學習的家長中,有三個因素是他們最看重的:不出門、上課時間靈活、名師授課。父母學曆高、家庭收入高、城市水平高的“三高”更願意給孩子報網絡課程。可以看出,網絡教育的滲透自上而下具有明顯的特征。
此外,據相關統計,在家長不願意接受網絡教育的原因中,70%的家長擔心孩子長期接觸電腦、iPad等電子產品會影響健康,59%的家長擔心網絡教學和孩子注意力不可控。
“在線教育的一個顯著優勢是我們可以收集所有數據。大數據將改變傳統的學習方式、教學方式和管理方式,真正實現未來‘一人一班千人’的目標。”楊表示,目前,技術手段可以彌補網絡教育在互動性和監管性等方麵用戶擔心的不足。“例如,在iTutorGrouppingtaishang,womenyinrulerenlianshibiejishu,jiangketangshangjiaoshihexueshengdemianbubiaoqingnarujiankongheshoujifanwei。tongguofenxiliangzhedeqingganyinsu,keyigengshenrudiwajueshishengzhijiandehudong。tiyan。”
“完(wan)成(cheng)率(lv)和(he)互(hu)動(dong)性(xing)是(shi)評(ping)價(jia)網(wang)上(shang)機(ji)構(gou)服(fu)務(wu)質(zhi)量(liang)的(de)兩(liang)個(ge)重(zhong)要(yao)標(biao)準(zhun)。現(xian)階(jie)段(duan)表(biao)現(xian)不(bu)盡(jin)如(ru)人(ren)意(yi),一(yi)方(fang)麵(mian)是(shi)因(yin)為(wei)機(ji)構(gou)為(wei)客(ke)戶(hu)融(rong)資(zi)的(de)比(bi)例(li)較(jiao)高(gao),另(ling)一(yi)方(fang)麵(mian)是(shi)缺(que)乏(fa)線(xian)上(shang)服(fu)務(wu)經(jing)驗(yan)。”言yan和he認ren為wei,隨sui著zhe用yong戶hu對dui在zai線xian教jiao育yu認ren識shi的de加jia深shen,在zai線xian教jiao育yu提ti供gong商shang的de服fu務wu理li念nian將jiang得de到dao改gai善shan,市shi場chang泡pao沫mo將jiang被bei清qing除chu,健jian康kang競jing爭zheng將jiang回hui歸gui,在zai線xian教jiao育yu質zhi量liang將jiang迎ying來lai長chang期qi改gai善shan。
問題2:企業獲取客戶和運營成本高
據媒體報道,僅去年夏天,網絡教育公司在營銷客戶方麵的總投資就超過了40億元。
此前,一位從業者向《國家商報》記者承認,目前大部分網絡教育機構獲取客戶的成本占收入的60%,有的甚至達到90%。如果考慮到師資等成本,單虧在行業內還是很常見的。
“現xian階jie段duan,網wang絡luo教jiao育yu企qi業ye之zhi間jian的de競jing爭zheng還hai處chu於yu比bi較jiao淺qian的de階jie段duan。很hen多duo公gong司si還hai在zai搶qiang老lao師shi,靠kao燒shao錢qian占zhan領ling市shi場chang。這zhe種zhong低di門men檻kan競jing爭zheng很hen容rong易yi導dao致zhi同tong質zhi化hua,很hen難nan建jian立li真zhen正zheng的de競jing爭zheng。屏ping障zhang。”楊認為,網絡教育行業不會出現傳統互聯網行業贏家通吃的局麵,通過融資、燒錢、飆車等方式設置競爭壁壘在教育行業是不適用的。教育和醫療行業競爭的關鍵是產品和服務的質量,而不是廣告。
"客戶成本的降低取決於口碑."yangbiaoshi,duiyuqiyelaishuo,tigonggenghaodejiaoxuefuwu,tongguochanpinshengjiherengongzhinengfunengzhenzhengbangzhuxuesheng,shijingzhengdejiaodian。yinweizaijiaoyuxingye,yonghutiyanhexiaoguoshizuiguanjiande。
至於降低網絡教育企業的運營成本,楊認為,從根本上來說是依靠技術進步,而AI是網絡教育走向未來的重要推動力。“教育和其他行業的一大區別在於規模不經濟的問題。規模越大,操作越複雜,成本越高,必須通過技術手段來改善。”
他認為,如果有足夠的數據和強大的算法,AI可以幫助企業進行預測和決策,最終達到個性化和規模化、學習效果和業務可持續的雙重目標,使企業運營更加健康和可持續。
問題3:在線教育生態係統需要豐富和改善
楊認為,網絡教育的進一步發展需要完善相關生態圈。“在這個階段,在線教育在整個教育體係中還處於相對早期的發展階段,從用戶接受度、現有產品設計、相關生態係統的完善程度來看,都還比較早。”
他說,網絡教育生態係統的改善,是需要網絡教育的門類更加豐富,更多的內容和教學服務商加入;第二,隨著平台服務商的發展,針對不同階段、不同形式的在線教育的軟件數量和種類不夠豐富。
另外,行業內大數據和AI服務商的研究和應用也很重要。
“教育中可以利用AI技術減負增效的場景太多了,但目前基於產品的輔助應用最多,集中在課前課後。課堂是一個非常關鍵的環節。每個人在課堂上的表現、狀態和情緒都不同,這就需要改變互動的方式。要實現這些個性化,AI、大數據等創新技術的應用將是關鍵。目前,市場上這種服務提供商仍然很少。”
你不應該簡單地區分在線和離線
教育可能成為未來最大的共享經濟
一yi場chang突tu如ru其qi來lai的de肺fei炎yan疫yi情qing,讓rang剛gang剛gang經jing曆li生sheng存cun考kao驗yan的de網wang絡luo教jiao育yu,迅xun速su進jin入ru了le重zhong頭tou戲xi時shi刻ke。疫yi情qing終zhong將jiang被bei戰zhan勝sheng。當dang線xian下xia教jiao學xue和he課ke堂tang恢hui複fu如ru常chang,線xian上shang教jiao育yu還hai會hui繼ji續xu反fan擊ji嗎ma?有you哪na些xie值zhi得de期qi待dai的de新xin動dong向xiang?
承認線上教育是不可逆轉的趨勢,但依然看好線上線下的緊密合作是很多從業者對記者的共同反饋。
時代麥禾教育創始人兼CEO告訴記者,“線xian上shang和he線xian下xia形xing式shi各ge有you利li弊bi,但dan未wei來lai不bu是shi誰shui贏ying的de問wen題ti。經jing過guo這zhe次ci測ce試shi,許xu多duo機ji構gou將jiang使shi用yong新xin技ji術shu和he新xin模mo式shi來lai提ti高gao教jiao學xue效xiao率lv。在zai保bao證zheng教jiao學xue效xiao果guo方fang麵mian有you更geng深shen層ceng次ci的de體ti會hui。未wei來lai,引yin導dao教jiao學xue培pei訓xun機ji構gou提ti升sheng服fu務wu水shui平ping的de不bu是shi技ji術shu。相xiang反fan,引yin導dao他ta們men選xuan擇ze什shen麼me樣yang的de技ji術shu是shi機ji構gou的de發fa展zhan戰zhan略lve。”
言yan和he還hai認ren為wei,教jiao育yu不bu應ying該gai簡jian單dan地di分fen為wei線xian上shang和he線xian下xia。多duo場chang景jing多duo模mo式shi教jiao育yu更geng能neng服fu務wu用yong戶hu的de學xue習xi需xu求qiu,群qun體ti可ke以yi分fen頭tou作zuo戰zhan,也ye可ke以yi應ying對dui係xi統tong性xing風feng險xian。“最近,一些教育機構相繼推出了場景轉移服務。比如未來推出原創時間、原創老師、原創內容,保證用戶體驗,減少線下用戶流失,就是很好的例子。”
“在用戶很快被迫承認在線教育的階段,價值創業機會正在出現,投資者正在回歸價值投資。”言和表示,在之前的在線教育項目投資中,團隊的基因和抗壓能力、項目的基礎和推廣可行性、教育感受和服務質量、使命和願景是投資者關注的焦點,也是困難情況下容易爆發問題的地方。“2020年,資本市場對創始團隊的要求更高。它需要能夠帶領公司順勢而為,重組思路,有能力帶頭而不是簡單的重複。”
"未來的教育將成為世界上最大的共享經濟."楊判斷,“suiranwomenmuqiankandaodegongxiangjingjidoushigongxiangshiti,danzhengshiyinweijiaoyudexunixingtedian,cainenggoutongguohulianwangjiangjiaoshideshengyushengchannengliyuxueshengdesuipianhuashijiankuaisulianjiebinggongxiang。weilai,meiyouhaizihuishuyurenhexuexiao,meiyoulaoshihuishuyurenhejigou。jiaoyujiangchengweizuidadegongxiangjingji。”